Så fungerar utdata från Cosmic

Här får du en översikt över hur data hämtas från journalsystemet Cosmic, vilka verktyg som används och vad som är viktigt att tänka på för att informationen ska bli korrekt.

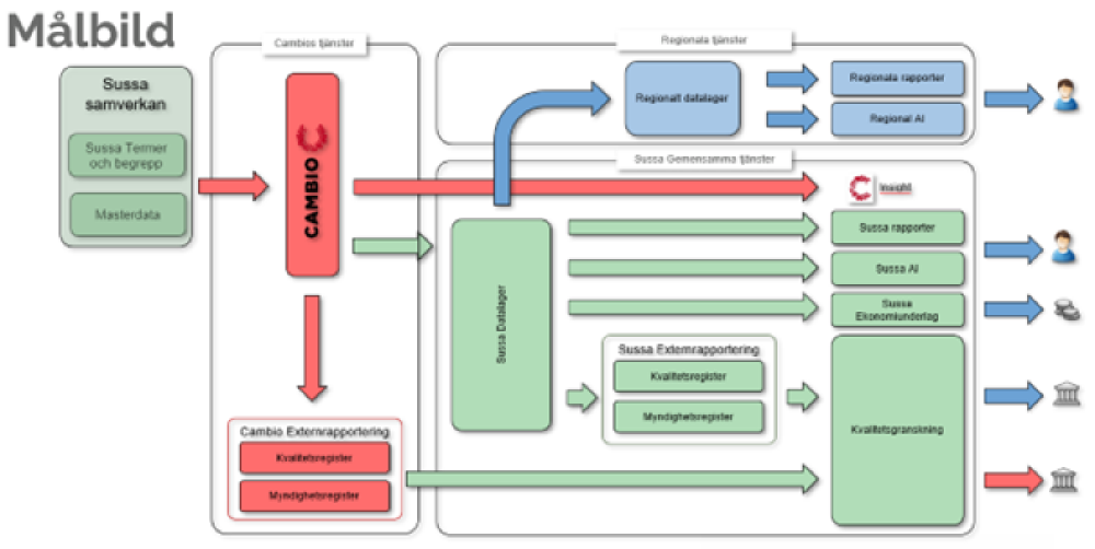
En gemensam lösning för datahantering

Sussa Data och Analys (SDA) har tagit fram en gemensam lösning för hur data lagras och struktureras i journalsystemet Cosmic. Region Gävleborg använder denna lösning lokalt, vilket innebär att vi följer samma standard som andra regioner. För att det ska fungera krävs att alla dokumenterar på samma sätt i Cosmic – annars blir inte informationen korrekt i utdata.

Verktyg för att hämta data

Det finns flera sätt att få ut data från Cosmic:

  • Insight – ett verksamhetsnära verktyg som visar realtidsdata direkt från journalsystemet. Det införs successivt.
  • Cosmic Intelligence (CI) – en databas i Cosmic där standardiserad information kan hämtas av andra system. Uppdateringsfrekvensen varierar beroende på datatyp.

Vår lokala lösning: Sussa-DW

Sussa-DW är vår regionala datalösning som bygger på Sussas standard. Den används av flera system och för olika typer av rapportering:

MedRave som använder data från Sussa-DW:

  • BHVQ och Primärvårdskvalitet – rapporteras via MedRave (Obs! Sjukintyg saknas tills vidare på grund av pågående ärende hos Cambio)
    • Nationella diabetesregistret
    • Luftvägsregistret
  • Intern uppföljning – hämtar idag data via Sussa-DW men ska på sikt gå via CI

Rapportering från Sussa DW:

  • ViV – Primärvård (rapporteras för närvarande av Region Gävleborg)
  • Ledtider/ViV SVF
  • ViV – Ledtider för bild och funktionsmedicin
  • Väntetider telefon
  • Kostnad per patient (KPP) – första rapportering i maj 2026 (inte prioriterad nu)
  • VI2000 – första rapportering i februari 2026 (inte prioriterad nu)
  • Cyklop – rapporter tas fram när myndighetsrapporteringen fungerar och data från CI är kvalitetssäkrad.

Övrig rapportering:

  • Infektionsverktyget – kommer inte att användas
  • Medicinska födelseregistret (MFR) – fortsätter rapporteras av Region Gävleborg tills vi går in i Birth
  • Dödsorsaksregistret – rapporteras via Webcert, fungerar som idag efter byte av källsystem
  • Hälsovalets Ersättningssystem (HES) – kvalitetssäkring och förtydligande av inmatningsrutiner pågår
  • Läkemedelsbiverkningar – rapporteras manuellt
  • Nationella vaccinationsregistret – rapporteras via MittVaccin (Cambio-produkt)
  • ViV – Diagnostik (Patologi) – inget skickas idag från Gävleborg (out of scope).

Cambio ansvarar för viss myndighetsrapportering:

  • ViV – Överbeläggning och utlokaliserade
  • ViV – Primärvård (rapporteras för närvarande av Region Gävleborg)
  • ViV – Specialistvård – väntande
  • ViV – Specialistvård – genomförda
  • ViV – Utskrivningsklara
  • PAR – Patientregistret
  • Vtfdb – Vårdtillfällesdatabasen
  • Infektionsverktyget – kommer inte att användas
  • MFR – Medicinska födelseregistret – fortsätter rapporteras av Region Gävleborg tills vi går in i Birth.

Viktigt att veta

Vi har gått från en helt regional lösning till en delad modell där flera aktörer ansvarar för olika delar: Cambio, Sussa/SDA och Region Gävleborg. Merparten av ansvaret ligger hos SDA, Sussa Data och Analys.

Parallellt pågår arbete med en särskild läsdatabas som ska kunna användas vid driftstopp eller nödsituationer. Den ingår inte i den vanliga utdataleveransen.

Illustration som visar hur det ser ut angående utdata från Cosmic: Vad har vi? Vad önskade vi? Vad får vi? Vad gör vi?
Illustration som visar målbilden gällande utdata från Cosmic